Research Areas

Liquid biopsy

Circulating tumor DNA (ctDNA) has potential to revolutionize diagnosis and monitoring of tumors through diverse clinical applications, including non-invasive genotyping, assessment of treatment response and monitoring of recurrent/residual disease. Non-invasive analysis of cancer-derived DNA is particularly favorable for patients with solid tumors, which cannot be repeatedly sampled without invasive procedures. In the Przybyl lab, we develop new experimental approaches for longitudinal monitoring of ctDNA for an improved evaluation of response to adjuvant treatment and patient surveillance. Our goal is also to develop new tests that will allow for a non-invasive distinction between benign and malignant soft tissue tumors based on ctDNA profiling.

Metabolic reprogramming

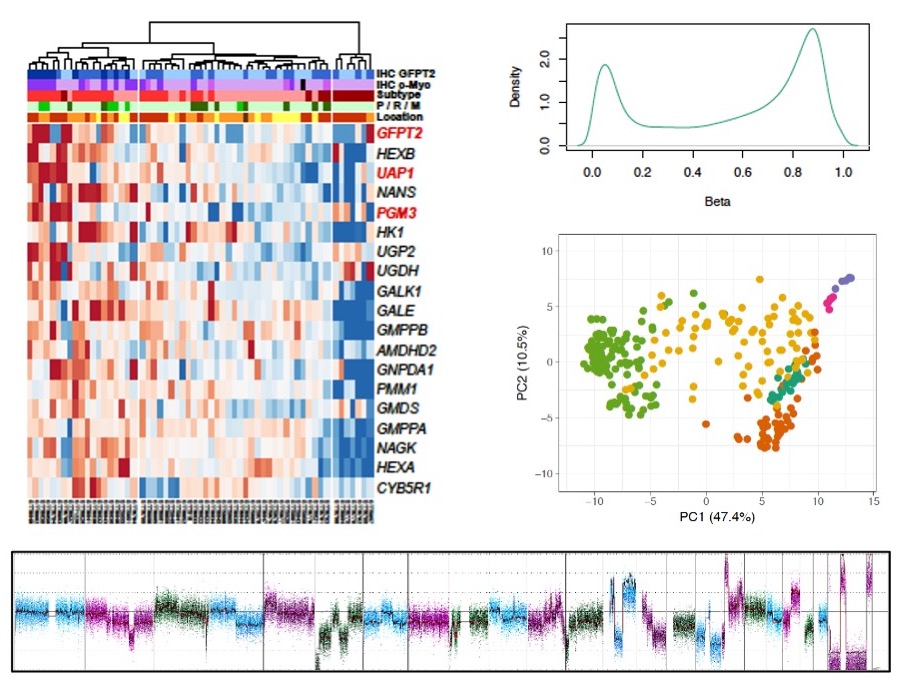
Our transcriptomic studies demonstrated that different types of sarcoma show significant enrichment of genes involved in selected carbohydrate metabolism pathways. In particular, we discovered that different molecular subtypes of leiomyosarcoma show increased expression of genes involved in hexosamine biosynthesis pathway and inositol phosphate metabolism. The goal of our research is to explain the mechanisms of activation of these metabolic pathways in sarcoma, and to explore therapeutic targeting of these pathways to improve future treatment strategies.

Multi-omic profiling 
of soft tissue tumors

The goal of our research is to resolve diagnostic and therapeutic challenges in the treatment of patients with soft tissue tumors. As part of this effort, we employ a variety of genomic, epigenomic and transcriptomic (multi-omic) approaches to identify molecular markers that can predict response to treatment and patient survival. Through these multi-omic studies we also aim to discover new therapeutic targets and immune cell infiltrates in soft tissue tumors to contribute to improved treatment strategies.